top of page
Our Latest Articles


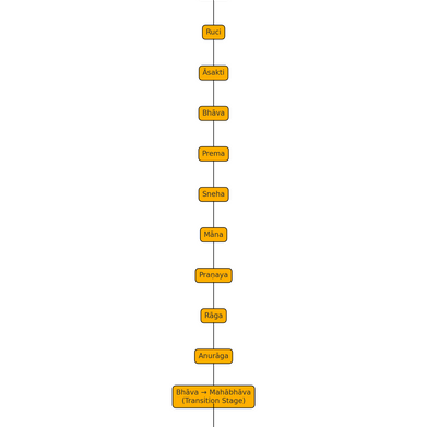
From Faith to the Pinnacle of Prema
The Complete, Detailed Journey of Bhakti (with the Seven Supreme Stages, the Four Highest Mahābhāvas, the Prajalpas and the Tenfold Citra-jalpa) Based on Śrī Rūpa Gosvāmī (Bhakti-rasāmṛta-sindhu & Ujjvala-nīlamaṇi), explained by Śrī Viśvanātha Cakravartī Ṭhākura, and presented in spirit by Śrīla A. C. Bhaktivedanta Svāmī Prabhupāda. This essay maps the entire inner landscape of Gauḍīya bhakti — from the first soft stirrings of faith to the inconceivable peak of Rādhā’s love.
GaurangaSundarDasa
1 day ago7 min read
Why the Land of Dharma Forgets Dharma: Understanding India’s Indifference to Kṛṣṇa Consciousness
By H G Gauranga Sundar Das Introduction: A Painful Irony It is one of the great paradoxes of our times: the birthplace of the Bhagavad-gītā, where Lord Kṛṣṇa personally appeared and spoke timeless wisdom, is now a place where very few seriously practice or even study those teachings. For one who loves Śrīla Prabhupāda’s mission, it can be disheartening to see that the majority of Indians, though surrounded by temples, festivals, and rituals, remain largely uninterested in the
GaurangaSundarDasa
5 days ago5 min read
Breaking the Invisible Wall: Finding Our Natural Place in Devotional Service
It’s common to see someone begin their spiritual journey with great enthusiasm — eagerly chanting, serving, and strictly following the four regulative principles. Many even move into temples or take on full-time service, convinced that liberation is just a lifetime of steady effort away. But after some time — maybe a year, two, or three — that initial inspiration often starts to fade. What once felt joyful begins to feel like a struggle. The chanting becomes dry, following th
GaurangaSundarDasa
Nov 54 min read
The Sword of Devotion: How the Bhāgavatam Teaches Freedom from the False Ego
In this restless age, it’s easy to mistake information for transformation. We may know about the three modes of nature, about karma and the creation of the universe — yet still find ourselves entangled in the same web of desires, fears, and frustrations. The Śrīmad-Bhāgavatam, however, doesn’t just explain the world — it shows us how to transcend it. At the very beginning of this great Purāṇa, the sages gathered at Naimiṣāraṇya asked six essential questions about life, God, a
GaurangaSundarDasa
Nov 35 min read
Why only Srila Prabhupada?
1. The Scriptural Standard of a Bonafide Guru Śāstra gives clear qualifications of a genuine spiritual master: tad-vijñānārthaṁ sa gurum evābhigacchet samit-pāṇiḥ śrotriyaṁ brahma-niṣṭham (Muṇḍaka Upaniṣad 1.2.12) “To understand the science of God, one must approach a bona fide guru who has heard from the disciplic succession (śrotriyaṁ) and is firmly fixed in realization of the Absolute Truth (brahma-niṣṭham).” A real guru must be: Authorized by the previous ācāryas (not sel
GaurangaSundarDasa
Oct 313 min read
24*7 helpline - Get Help Now !
Obtain one-on-one counseling from an experienced Devotee counselor. Ask any questions that you may have been hesitant to ask before and share your feelings and problems with us. We are here to help you, so please don't hesitate to reach.
-
Instant Replies
-
No Judgement
-
Completely Anonymous
-
Permanent Solution

bottom of page


.png)




